欢迎您来到米兰在线(中国)招标集团
专家登录
|
代理机构登录
|
供应商登录
010-63392899 / 010-63509799
网站首页
米兰在线(中国)概况
董事长致辞
集团简介
组织架构
公司资质
公司荣誉
发展历程
合作客户
米兰在线(中国)动态
公司新闻
行业资讯
党建风采
招标信息
主要业务
政策法规
法律
财政部规章
政策解读
国务院文件
联系我们
新闻中心
行业资讯
党建风采
当前位置:
首页
米兰在线(中国)动态
新闻中心
新闻中心
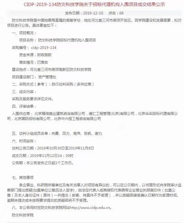
北京米兰在线(中国)招标代理有限公司成功入围防灾科技学院代理机构
发布日期:2020-01-15 来源:米兰在线
蜂鸟电竞官网
|
荣耀体育正规平台
|
荣耀体育官方站网页版
|
皇冠crown(中国)官方网站·crown
|
JJB竞技宝(中国区)官方网站
|
星空·综合(xingkong)体育官方网站
|
明博官网
|
竞技宝官网
|
HTH体育官方网站(中国)有限公司
|